国产成人
国产成人
国产成人总览
国产成人简介
管理服务
制度建设
院务公开
师资团队
视觉设计系
环境设计系
工业设计系
公共艺术系
美术系
服装设计系
音乐系
艺术与科技系
本科教学
专业介绍
培养方案
教学管理
实践教学
教学改革
研究生教育
教学管理
培养动态
培养方案
硕导简介
研究创作
科研指南
学术动态
研创成果
学生工作
学团活动
学子风采
学团组织
创新创业
学团文件
心理工作
校友工作
七十周年校庆专栏
校友动态
校友活动
校友风采
校友组织
艺基金
党建工作
党建活动
党员风采
党内文件
党务公开
工会妇委会
不忘初心 牢记使命
当前位置:
国产成人
>
研究创作
>
学术动态
>
正文
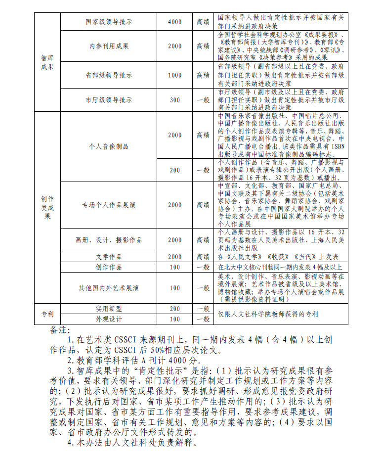
国产成人 科学研究工作计分办法(人文社科类 2018~2020聘期 )
【来源: | 发布日期:2019-01-03 】 点击数:
关闭
打印